In paradiesischen Verhältnissen bedarf es keiner Reflexionskunst, umso mehr jedoch im wirklichen Leben mit seinen unvermeidlichen Verlusten. Nicht nur in kollektiver Hinsicht, sondern auch im Hinblick auf die individuelle Lebensführung betrachten wir „Verlust“ als zentrales Phänomen der spätmodernen Gesellschaft und deshalb als sinnvollen Ausgangspunkt unseres Modells (s. Andreas Reckwitz: Verluste, Suhrkamp 2024 und Hartmut Rosa: Situation und Konstellation, Suhrcamp 2026).
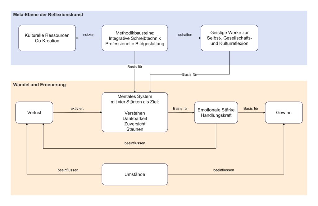
Verluste aktivieren das mentale System, das sich im besten Fall durch bestimmte Stärken auszeichnet, aus denen hilfreiche emotionale Energie und Handlungskraft entspringen. Emotionale Energie und Handlungskraft ihrerseits sind die unabdingbare Voraussetzung, um Verlust- im Rahmen des Möglichen in Gewinnsituationen umzuwandeln.
Mit Hilfe der Methodikbausteine Integrative Schreibtechnik und Professionelle Bildgestaltung, sowie der Nutzung von Kulturressourcen und Co-Kreation können eigene Geistige Werke als Navigationssystem geschaffen werden, um Wandel und Erneuerung im Rahmen der objektiven Wirklichkeit zu meistern. Die mentalen Stärken Verstehen, Dankbarkeit, Zuversicht und Staunen aufzubauen sind der lebenspraktische Zweck der Reflexionskunst. Sie bilden ein integrales System geistig-emotionaler Gesundheit.
